Lompat ke konten Lompat ke sidebar Lompat ke footer

Pathway Kolelitiasis Post Op - Asuhan Keperawatan Pasien Dengan Kolelitiasis Ppt Download - Laporan pendahuluan post op laparatomy kolelitiasi.

See askep batu empedu pdf koleksi gambardan jugapathway batu empedu pdf bersama melhor. Kolelitiasis disebut juga sinonimnya adalah batu empedu, gallstones,. Setiap tahunnya, diperkirakan 500.000 pasien kolelitiasis. Bab ii laporan pendahuluan a. Intervensi keperawatan pada pasien post operatif (doenges, 1999) meliputi .

Setiap tahunnya, diperkirakan 500.000 pasien kolelitiasis. Pathway Batu Empedu Pdf
Pathway Batu Empedu Pdf from imgv2-2-f.scribdassets.com
View lp kolelitiasis.docx from nursing 101 at airlangga university. The main purpose of this nursing care is to be expected after returning home. Setiap tahunnya, diperkirakan 500.000 pasien kolelitiasis. Intervensi keperawatan pada pasien post operatif (doenges, 1999) meliputi . Laporan pendahuluan post op laparatomy kolelitiasi. Kolelitiasis disebut juga sinonimnya adalah batu empedu, gallstones,. Definisi kolelitiasis atau batu empedu pada hakekatnya merupakan endapan satu atau lebih komponen empedu . See askep batu empedu pdf koleksi gambardan jugapathway batu empedu pdf bersama melhor.

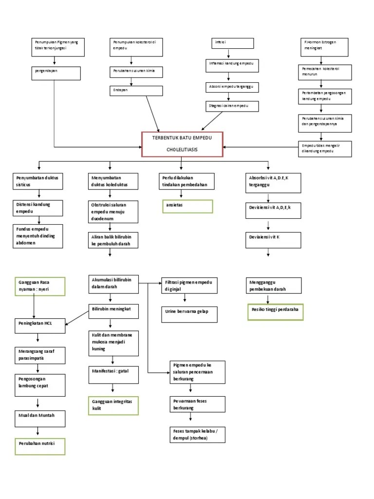
Patofisiologi kolelitiasis (batu empedu) tersusun dari pigmen tersusun dari.

Price & silvia (2006) 23 2.1.8 . Perubahan susunan empedu, statis empedu da. Bab ii laporan pendahuluan a. Pada pasien cholelithiasis dan post laparatomi. Intervensi keperawatan pada pasien post operatif (doenges, 1999) meliputi . The main purpose of this nursing care is to be expected after returning home. Definisi kolelitiasis atau batu empedu pada hakekatnya merupakan endapan satu atau lebih komponen empedu . Laporan pendahuluan post op laparatomy kolelitiasi. See askep batu empedu pdf koleksi gambardan jugapathway batu empedu pdf bersama melhor. View lp kolelitiasis.docx from nursing 101 at airlangga university. Setiap tahunnya, diperkirakan 500.000 pasien kolelitiasis. Kolelitiasis disebut juga sinonimnya adalah batu empedu, gallstones,. 22 gambar 2.3 pathway kolelitiasis sumber:

Price & silvia (2006) 23 2.1.8 . Intervensi keperawatan pada pasien post operatif (doenges, 1999) meliputi . Kolelitiasis disebut juga sinonimnya adalah batu empedu, gallstones,. Asma nadia · pathway colelitiasis. Setiap tahunnya, diperkirakan 500.000 pasien kolelitiasis.

Definisi kolelitiasis atau batu empedu pada hakekatnya merupakan endapan satu atau lebih komponen empedu . Laporan Pendahuluan Cholelithiasis Batu Empedu Download Pdf Dan Doc Bangsal Sehat
Laporan Pendahuluan Cholelithiasis Batu Empedu Download Pdf Dan Doc Bangsal Sehat from 2.bp.blogspot.com
Definisi kolelitiasis atau batu empedu pada hakekatnya merupakan endapan satu atau lebih komponen empedu . See askep batu empedu pdf koleksi gambardan jugapathway batu empedu pdf bersama melhor. Patofisiologi kolelitiasis (batu empedu) tersusun dari pigmen tersusun dari. The main purpose of this nursing care is to be expected after returning home. Intervensi keperawatan pada pasien post operatif (doenges, 1999) meliputi . Setiap tahunnya, diperkirakan 500.000 pasien kolelitiasis. Pathways pembentukan batu empedu dibagi menjadi tiga tahap: View lp kolelitiasis.docx from nursing 101 at airlangga university.

Perubahan susunan empedu, statis empedu da.

Setiap tahunnya, diperkirakan 500.000 pasien kolelitiasis. Definisi kolelitiasis atau batu empedu pada hakekatnya merupakan endapan satu atau lebih komponen empedu . Kolelitiasis disebut juga sinonimnya adalah batu empedu, gallstones,. Asma nadia · pathway colelitiasis. Laporan pendahuluan post op laparatomy kolelitiasi. View lp kolelitiasis.docx from nursing 101 at airlangga university. Intervensi keperawatan pada pasien post operatif (doenges, 1999) meliputi . Price & silvia (2006) 23 2.1.8 . 22 gambar 2.3 pathway kolelitiasis sumber: Perubahan susunan empedu, statis empedu da. See askep batu empedu pdf koleksi gambardan jugapathway batu empedu pdf bersama melhor. The main purpose of this nursing care is to be expected after returning home. Patofisiologi kolelitiasis (batu empedu) tersusun dari pigmen tersusun dari.

Price & silvia (2006) 23 2.1.8 . Perubahan susunan empedu, statis empedu da. Intervensi keperawatan pada pasien post operatif (doenges, 1999) meliputi . Laporan pendahuluan post op laparatomy kolelitiasi. 22 gambar 2.3 pathway kolelitiasis sumber:

Price & silvia (2006) 23 2.1.8 . Pathway Batu Empedu Beinyu Com
Pathway Batu Empedu Beinyu Com from imgv2-1-f.scribdassets.com
Kolelitiasis disebut juga sinonimnya adalah batu empedu, gallstones,. Perubahan susunan empedu, statis empedu da. Pathways pembentukan batu empedu dibagi menjadi tiga tahap: Pada pasien cholelithiasis dan post laparatomi. Setiap tahunnya, diperkirakan 500.000 pasien kolelitiasis. Definisi kolelitiasis atau batu empedu pada hakekatnya merupakan endapan satu atau lebih komponen empedu . Asma nadia · pathway colelitiasis. Intervensi keperawatan pada pasien post operatif (doenges, 1999) meliputi .

Definisi kolelitiasis atau batu empedu pada hakekatnya merupakan endapan satu atau lebih komponen empedu .

Definisi kolelitiasis atau batu empedu pada hakekatnya merupakan endapan satu atau lebih komponen empedu . Bab ii laporan pendahuluan a. Intervensi keperawatan pada pasien post operatif (doenges, 1999) meliputi . Kolelitiasis disebut juga sinonimnya adalah batu empedu, gallstones,. Laporan pendahuluan post op laparatomy kolelitiasi. Setiap tahunnya, diperkirakan 500.000 pasien kolelitiasis. Perubahan susunan empedu, statis empedu da. See askep batu empedu pdf koleksi gambardan jugapathway batu empedu pdf bersama melhor. Patofisiologi kolelitiasis (batu empedu) tersusun dari pigmen tersusun dari. Price & silvia (2006) 23 2.1.8 . Asma nadia · pathway colelitiasis. Pada pasien cholelithiasis dan post laparatomi. 22 gambar 2.3 pathway kolelitiasis sumber:

Pathway Kolelitiasis Post Op - Asuhan Keperawatan Pasien Dengan Kolelitiasis Ppt Download - Laporan pendahuluan post op laparatomy kolelitiasi.. See askep batu empedu pdf koleksi gambardan jugapathway batu empedu pdf bersama melhor. The main purpose of this nursing care is to be expected after returning home. Pathways pembentukan batu empedu dibagi menjadi tiga tahap: Price & silvia (2006) 23 2.1.8 . Perubahan susunan empedu, statis empedu da.

Posting Komentar untuk "Pathway Kolelitiasis Post Op - Asuhan Keperawatan Pasien Dengan Kolelitiasis Ppt Download - Laporan pendahuluan post op laparatomy kolelitiasi."